Texture with b=0

Normal mass hierarchy


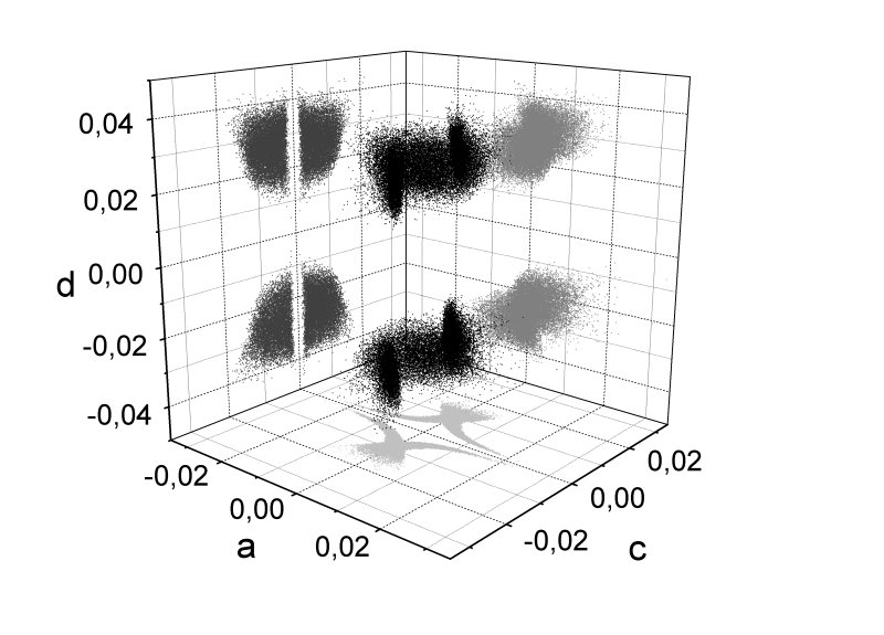
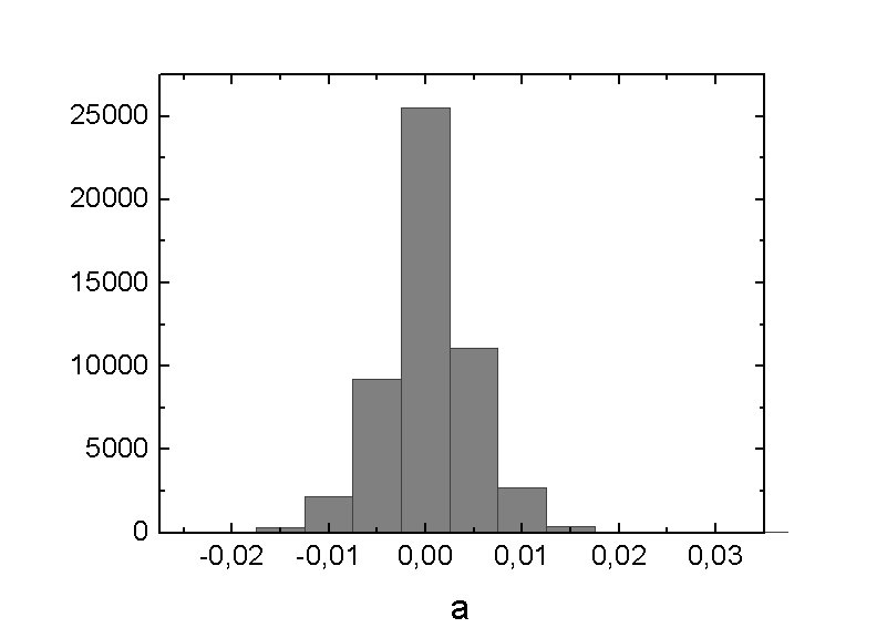
Frequency spectrum for parameters of neutrino mass matrix (normal mass hierarchy)



Inverted mass hierarchy


Frequency spectrum for parameters of neutrino mass matrix (inverted mass hierarchy)